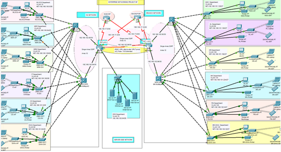
Cisco Packet Tracer Projects

Learn how to Analyze an Enterprise Case Scenario, Plan, Design, Implement, Verify, and Test Network Topologies Using Cisco Packet Tracer. Here, we will guide on how to tackle every networking project to produce a feasible solution using Cisco Packet Tracer. These projects are explained in a more detailed and simpler terms that even a baby will understand.